• 走进天劲
    • 企业简介
    • 企业文化
    • 天劲之歌
    • 荣誉资质
    • 组织架构
    • 发展历程
  • 产品中心
    • 中成药系列
    • 大健康食品系列
  • 新闻中心
    • 公司新闻
    • 市场动态
    • 视频中心
  • 企业党建
    • 党建动态
    • 群团活动
  • 健康坊
    • 儿童健康成长
    • 女性滋补养颜
    • 中老年养生
    • 健康资讯
    • 专家答疑
    • 健康自测
    • 养肺、健肺、保肺
    • 天劲营养肽度
  • 免疫抗衰
    • 老人
    • 成年人
    • 女性
    • 儿童
  • 补髓生血
    • “髓”与健康
    • 精/气/血概说
    • 病理基础
    • 临床文献
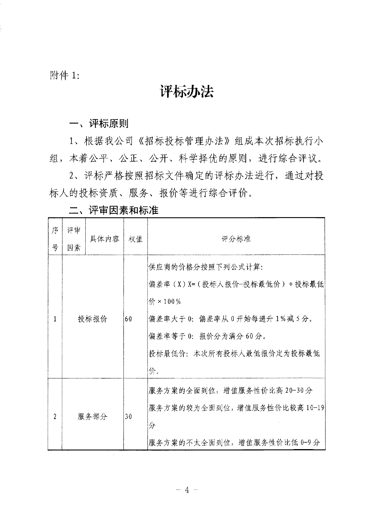
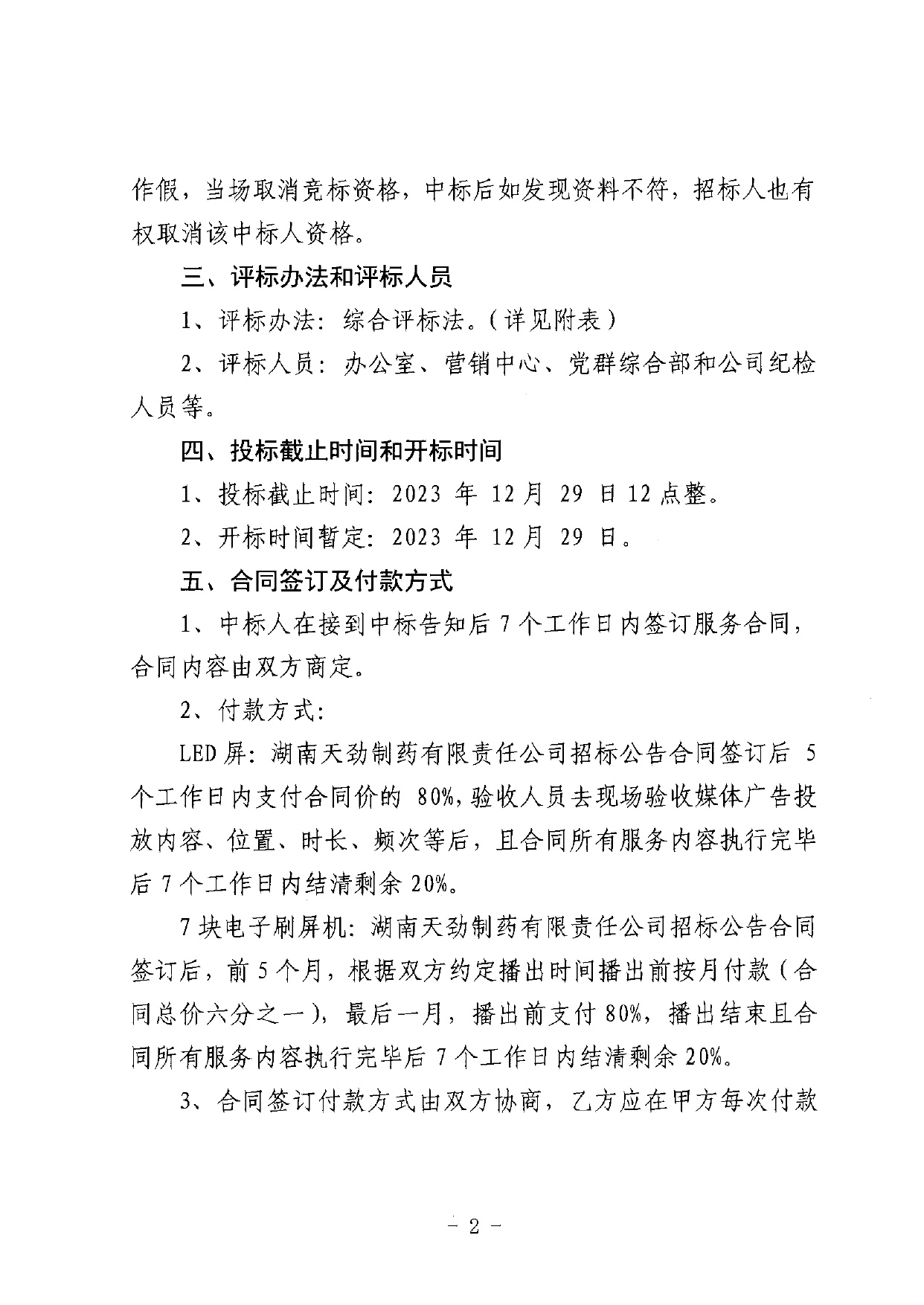
  • 招标公示
  • 加入我们
    • 人才理念
    • 公司福利
    • 校园招聘
    • 社会招聘
  • 客服中心
    • 联系方式
    • 招商加盟
走进天劲
产品中心
新闻中心
企业党建
健康坊
免疫抗衰
补髓生血
招标公示
加入我们
客服中心
  • 公司新闻
  • 市场动态
  • 招标公示
  • 视频中心

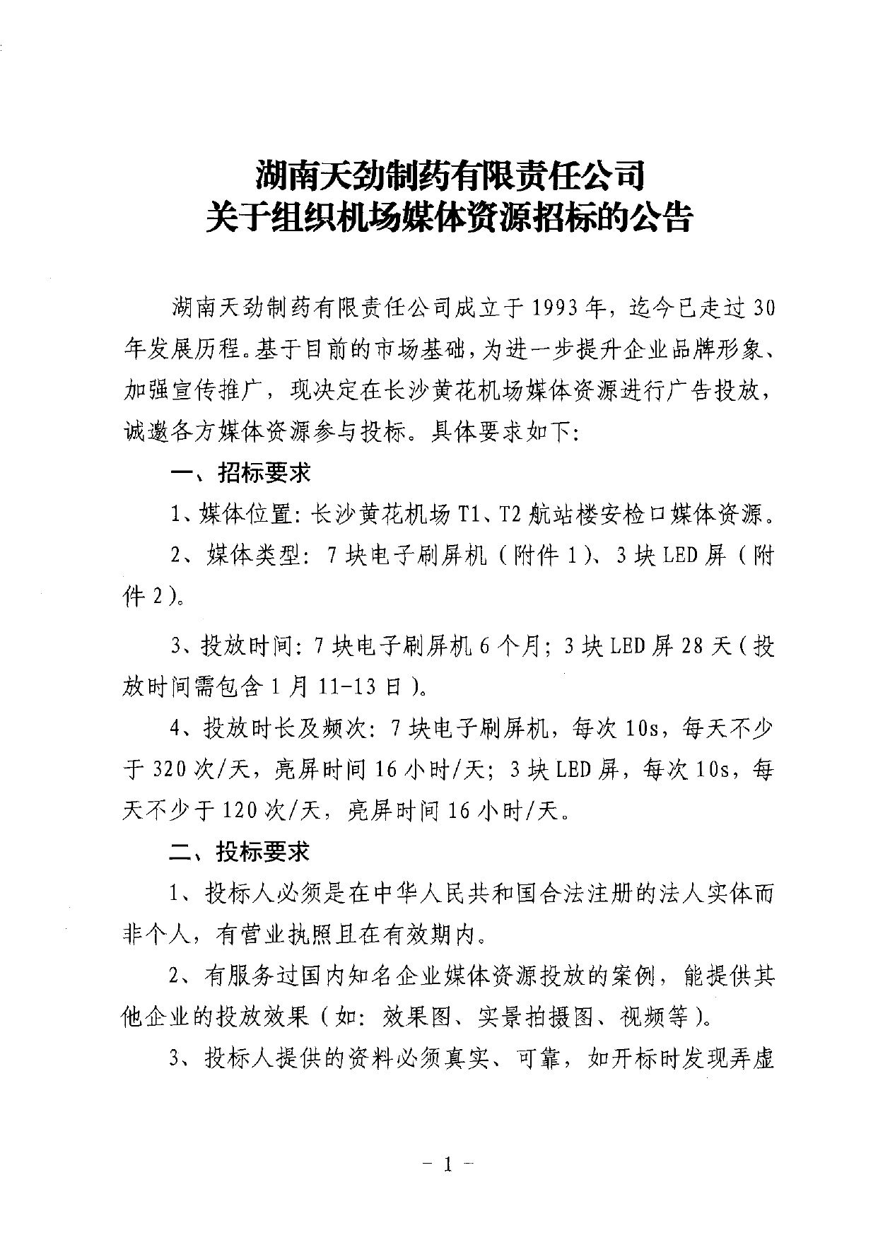
湖南天劲制药有限责任公司 关于组织机场媒体资源招标的公告

发布时间:

2023-12-26 14:50

来源:

上一页

湖南天劲制药有限责任公司关于机场媒体资源项目招标中标候选人公示

湖南天劲制药有限责任公司燃气锅炉低氮改造升级项目邀标

下一页
  • 走进天劲 /
  • 产品中心 /
  • 新闻中心 /
  • 企业党建 /
  • 健康坊 /
  • 免疫抗衰 /
  • 补髓生血 /
  • 加入我们 /
  • 客服中心 /
湖南天劲制药有限责任公司
湘ICP备14006340号-1
湘公网安备 43019002000678号
技术支持:中企动力 长沙 标签
营业执照